學校專區
學習園地
關於我們
教育部國教署委託-高級中等以下學校健康飲食教育指導內容及規劃
天天5蔬果
吃全穀顧健康
每天2份奶
每天喝白開水
動態生活應足夠
養成飲食好習慣
線上影音資源
學校午餐
學校午餐品質把關及精進歷程
推動校園食品規範
營養
衛生
其他
教育部公告-中小學學校午餐相關規範
衛福部公告-中小學學校午餐相關規範
農業部公告-中小學學校午餐相關規範
地方政府公告-中小學學校午餐相關規範
教育部公告-校園食品規範
衛福部公告-校園食品規範
其他校園食品規範
如何申請臺北市校園食品及相關法規
幼兒專區
向下扎根關注幼兒飲食
營養
衛生
教育部公告-幼兒相關規範
教師登入
教師專區
密碼修改
修改會員資料
本學期教學進度
學期教材
搜 尋
幼兒專區
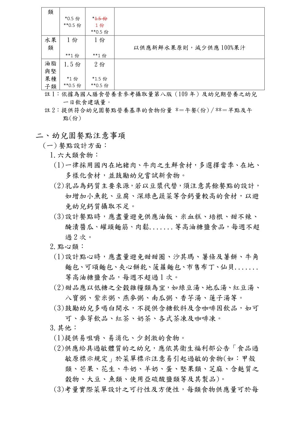
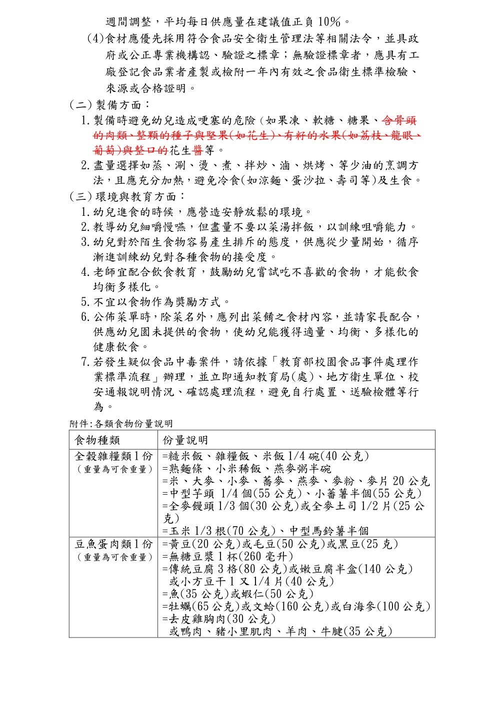
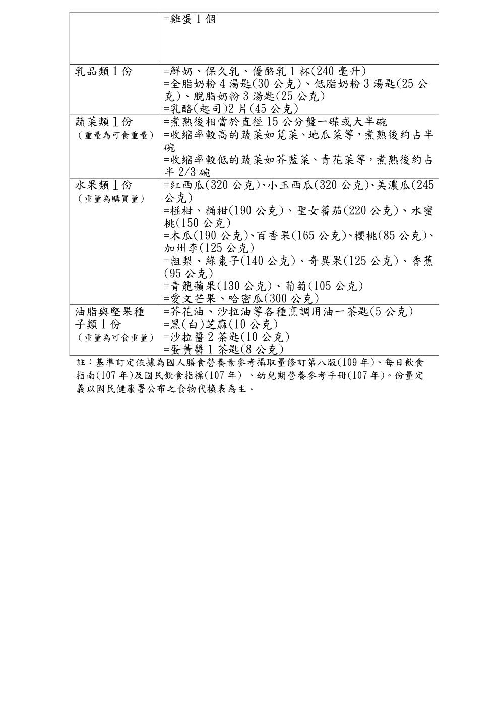
幼兒園餐點食物內容及營養基準
分享文章
分享文章
回列表